3 Channel Spectrum Analyzer Circuit



This 3 channel 15 LED spectrum analyzer is the perfect addition to any audio amp project. It produces fantastic displays on three LED bars that can be individually adjusted for any particular frequency range. The circuit will take line level output from most any audio source, and operates on 12V DC. This means that it can even be run in a car.

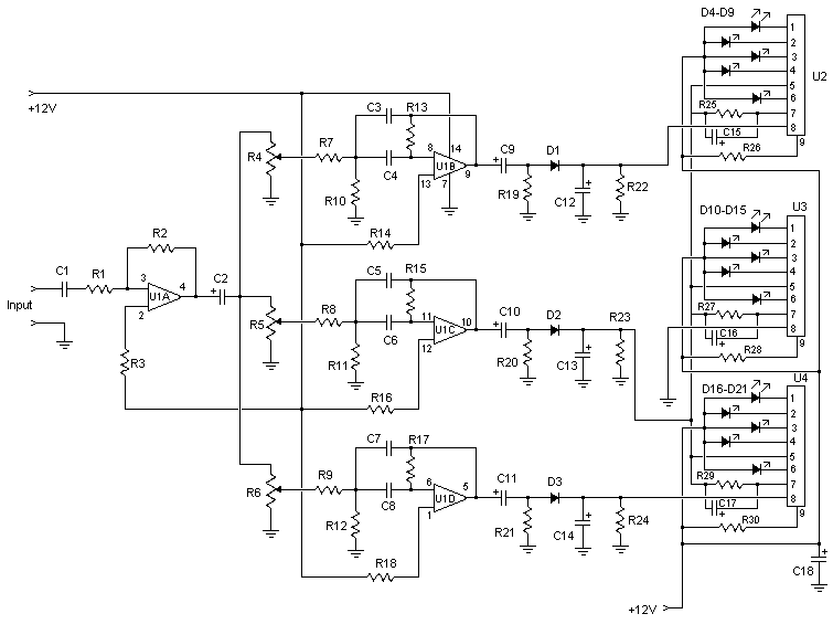
Circuit dijagram


Parts:
R1 100K 1/4W Resistor
R2 820K 1/4W Resistor
R3, R14, R16, R18 2.2 Meg 1/4W Resistor
R4, R5, R6 22K Pot
R7, R8, R9, R25, R27, R29 10K 1/4W Resistor
R10, R11, R12 680 Ohm 1/4W Resistor
R13. R15, R17 580K 1/4W Resistor
R19, R20, R21 39K 1/4W Resistor
R22, R23, R24 47K 1/4W Resistor
R26, R28, R30 33 Ohm 1/4W Resistor
C1, C5, C6 0.012uF Polystyrene Capacitor
C2, C9, C10, C11 3.3uF Electrolytic Capacitor
C3, C4 0.0022uF Polystyrene Capacitor
C7, C8 47nF Polystyrene Capacitor
C12, C13, C14 0.47uF Electrolytic Capacitor
C15, C16, C17 22uF Electrolytic Capacitor
D1, D2, D3 1N4002 Silicon Diode
D4, D5, D6, D8, D8 Green LED
D10, D11, D12, D13, D14 Amber LED
D16, D17, D18, D19, D20 Red LED
U1 LM3900 Quad Op Amp
U2, U3, U4 AN6884 Bar Graph IC
MISC Board, Wires, Sockets For ICs

Notes:
1. The circuit expects line level inputs. If you connect it to speaker level, you will have to readjust the circuit every time you change the volume.
2. After the circuit is connected, apply power and signal. Now adjust the pots until the corresponding group of LEDs reacts.

Author:
website: http://www.aaroncake.net